Home
Tentang
Sambutan
Tentang WBS
Buat Pengaduan
Disiplin Pegawai
Gratifikasi
Korupsi
Lainnya
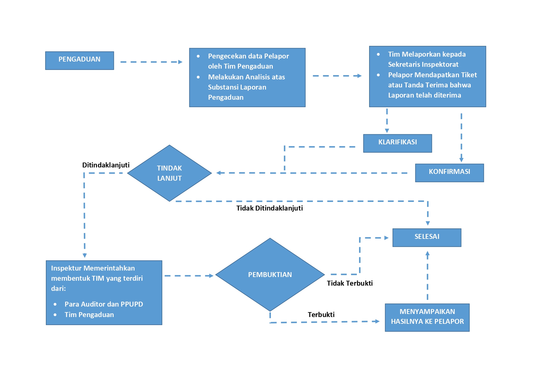
Alur Pengaduan
Statistik
Masuk
Daftar
Alur Pengaduan